Модуль дискретного ввода I-8053PV
16 дискретных входов (=220В), параллельная шина
I-8053PV модуль дискретного ввода на 16 каналов с номинальным напряжением =220 В и аппаратной функцией фильтрации дребезга.
Основные технические параметры:
- Количество каналов: 16
- Номинальное напряжение: =220 В
- Входное сопротивление: 56 кОм
- Светодиодна индикация срабатывания
- ESD защита
- Изоляция 3750 Vrms
ОписаниеХарактеристики
Для создания гальванической изоляции требуется использование дополнительного питания цепей дискретного ввода.
Допускается использования модуля в контроллерах LP-8x21, LP-8x81, iPAC-8x41.
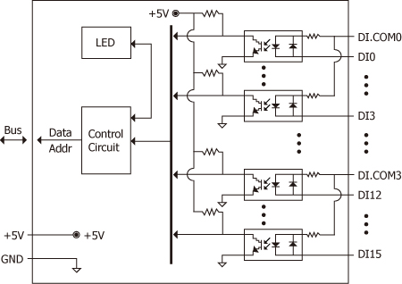
Принципиальная схема модуля:

Назначение контактов модуля:

Подключение:

| Дискретный вход | |
| Кол-во каналов | 16 (PNP, NPN) |
| Тип | 4 общих |
| Уровень "1" | +165 В ~ +240 В |
| Уровень "0" | +140 В |
| Входное сопротивление | 56 кОм |
| Защита от перенапряжения | 280 VDC |
| Изоляция | 3750 Vrms |
| Фильтр дребезга | |
| Время, мс | 1/5/10/20/40/70 (выбирается джампером) или программно |
| Индикация | |
| Питание | 1 LED |
| Дискретный вход | 16 LED |
| Питание | |
| Потребление | 0,45 Вт |
| Интерфейс | |
| Интерфейс | Шина I-8000 |
| Условия эксплуатации | |
| Температура работы | -25 - 75 C |
| Температура хранение | -30 - 85 C |
| Условия влажности | 5 - 95% (без конденсата) |
| Механические размеры | |
| Размеры (Ш х Д х В), мм | 30 x 102 x 115 |

